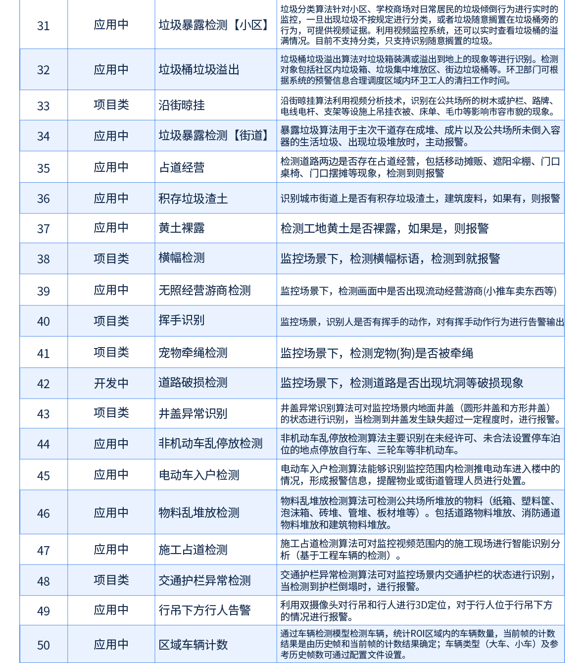
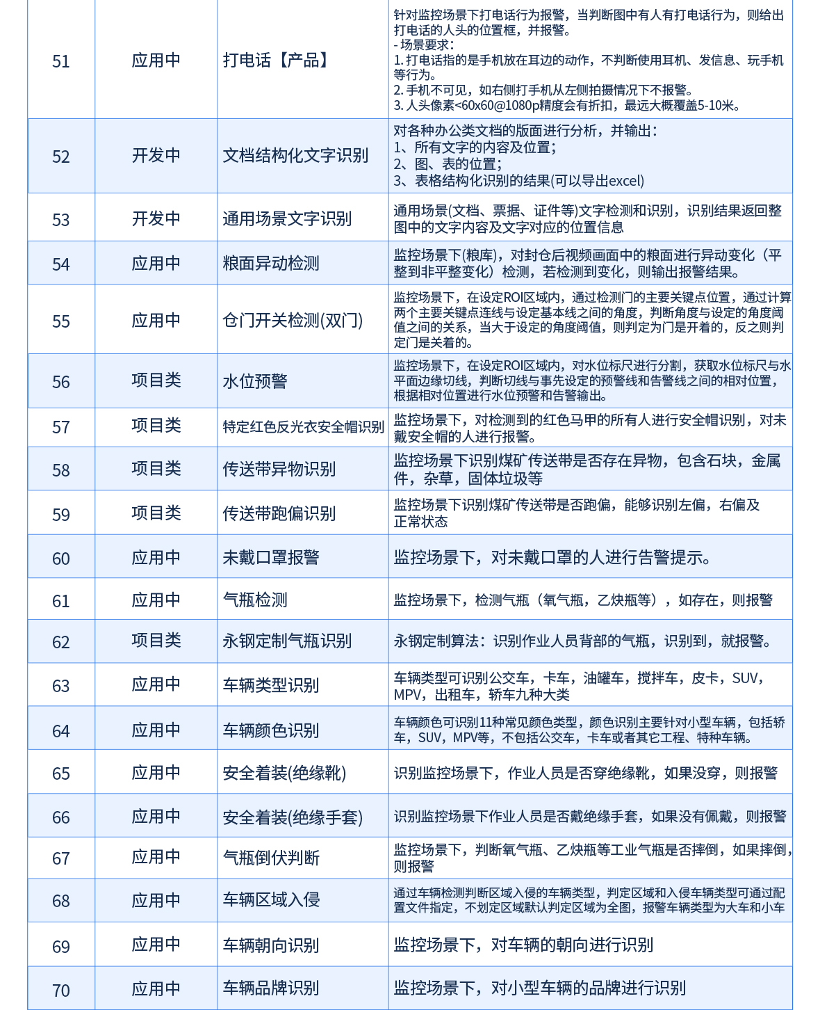
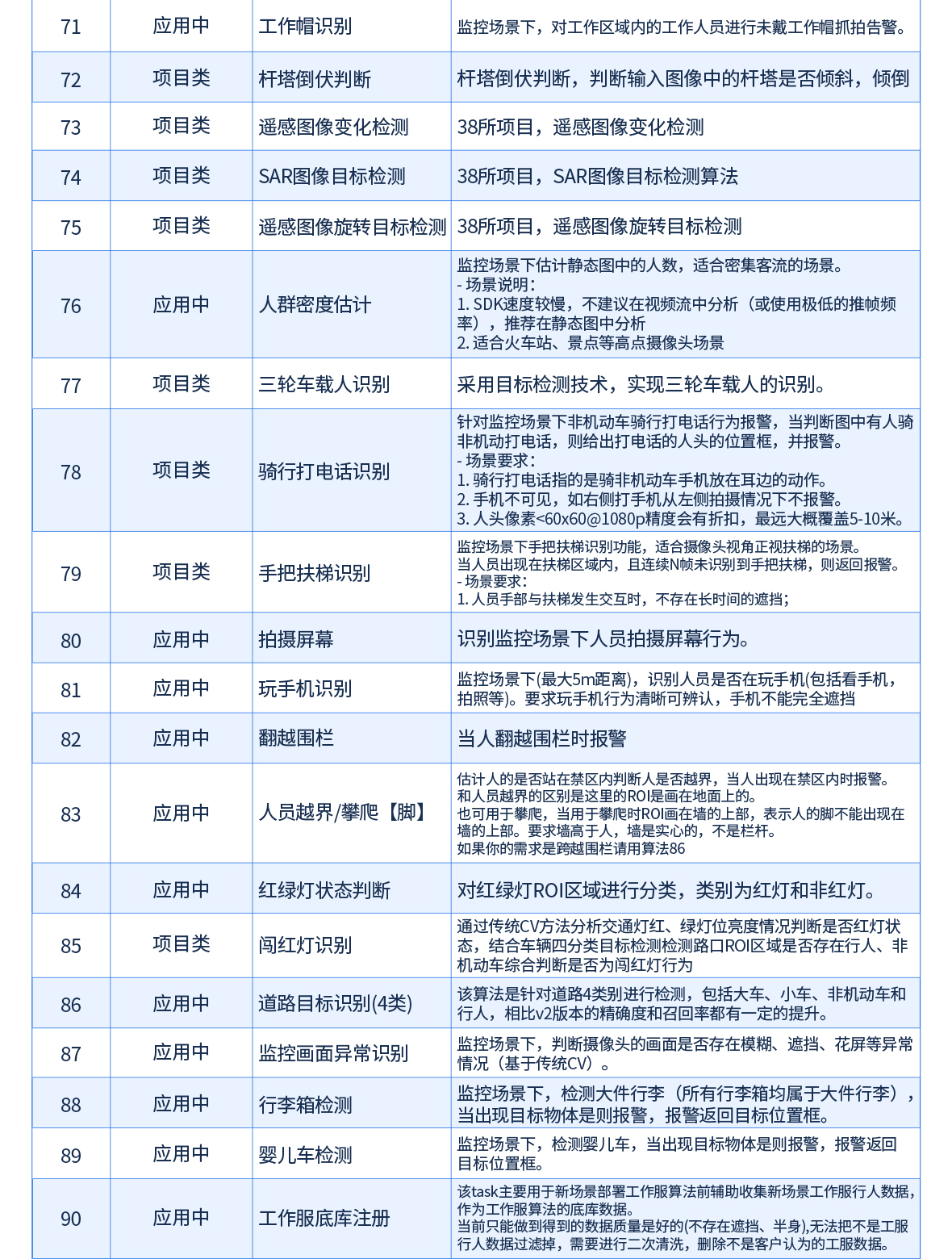
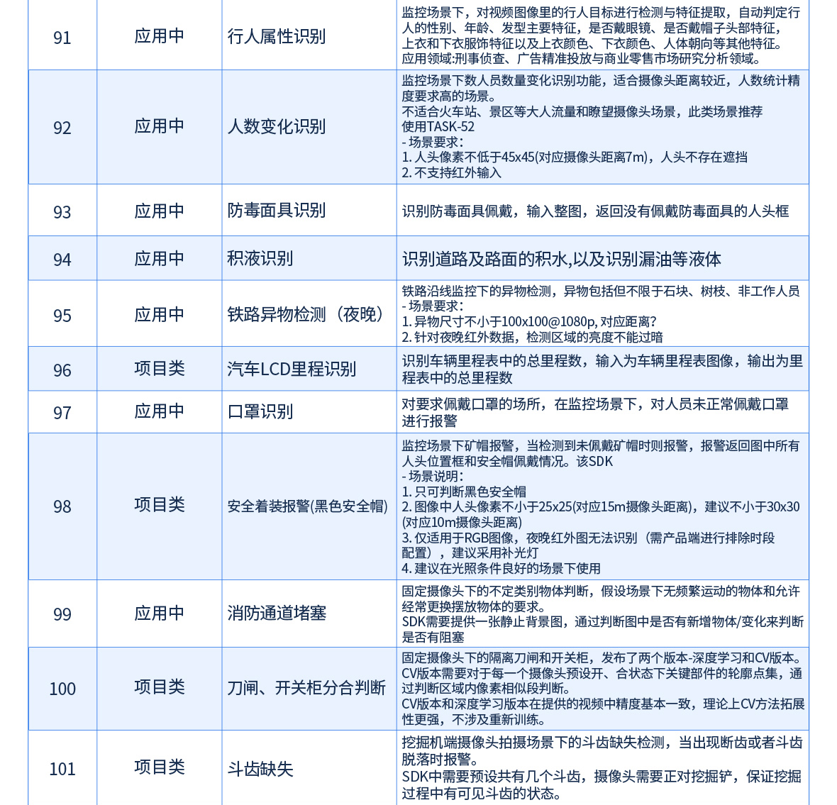
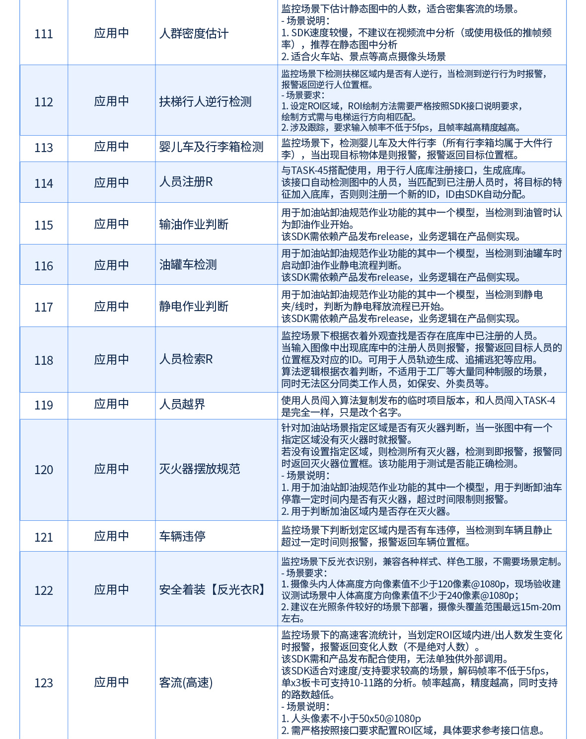
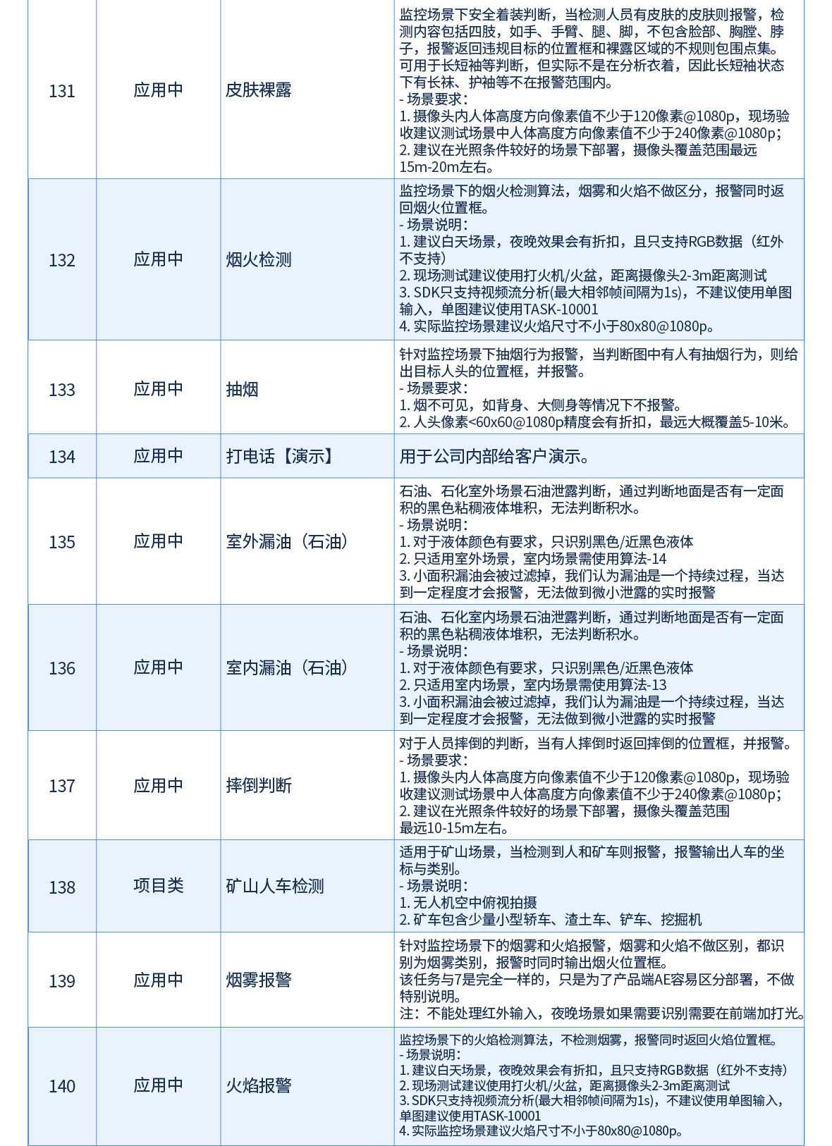
AI行为分析对照表
发布时间:2026-01-16 浏览次数:99 来自: 辽宁星光楼宇设备有限公司












专注好产品、智造29 年”,星光楼宇现已拥有:8大系列产品、29年制造经验、32个销售服务机构、2500 多家合作伙伴、3千万终端用户。作为行业的拓荒者和高新技术企业,公司不断提升产品性能,始终关注世界同行业的发展趋势,大量吸收国内外新的设计理论;星光楼宇将本着“尽善尽美,尽心尽力”的企业理念,以诚信广交天下朋友,携手共创高安全智慧安防社区。












专注好产品、智造29 年”,星光楼宇现已拥有:8大系列产品、29年制造经验、32个销售服务机构、2500 多家合作伙伴、3千万终端用户。作为行业的拓荒者和高新技术企业,公司不断提升产品性能,始终关注世界同行业的发展趋势,大量吸收国内外新的设计理论;星光楼宇将本着“尽善尽美,尽心尽力”的企业理念,以诚信广交天下朋友,携手共创高安全智慧安防社区。
CopyRight © 版权所有: 辽宁星光楼宇设备有限公司
扫一扫访问移动端
辽宁星光楼宇设备有限公司{肖经理:19997838492}专注于沈阳星光华控AI视频分析平台,沈阳楼宇对讲,沈阳门禁系统,沈阳可视对讲的研发应用,生产销售,设计施工于一体的服务商.
CopyRight © All Right Reserved 版权所有: CopyRight © 版权所有: 辽宁星光楼宇设备有限公司 网站地图 XML 备案号:辽ICP备2024044078号-2
本站关键字: 沈阳星光华控AI视频分析平台 沈阳楼宇对讲 沈阳门禁系统 沈阳可视对讲 辽宁星光楼宇设备有限公司